เมนูหลัก (Main)
image ภาพประชาสัมพันธ์ ต่างๆ insert_drive_file ข่าวประชาสัมพันธ์ camera_alt ภาพกิจกรรม chat_bubble ประกาศจัดซื้อจัดจ้าง thumb_up กระดานสนทนา cast ระบบการจัดซื้อจัดจ้าง e-GP cast rss egpส่วนราชการ
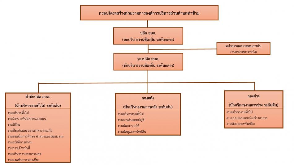
account_box ฝ่ายบริหาร account_box สมาชิกสภาฯ account_box หัวหน้าส่วนราชการ account_box สำนักปลัด account_box กองคลัง account_box กองช่าง check_circle แผนผังโครงสร้าง


